凯发K8

文献分享 | 深入评估CRS开展过程——给予最佳干预窗口并降低致死风险

日期:01-22  点击:  属于:文献分享

 

 

 

嵌合抗原受体修饰的T细胞(CAR-T)疗法是现在对抗血液系统恶性肿瘤的一种强有力的方法,但细胞因子释放综合征(CRS)仍是CAR-T治疗最常见的并发症。即使现在对CAR-T毒性管理已得到极大改善,但CRS仍是主要的安全问题之一。从理论上讲,CRS是CAR-T治疗中不可或缺的炎症反应,适当的CRS被认为有助于减轻癌细胞。然而,过度的CRS会导致重要器官损伤,使患者处于危险之中。

据报道在接受CD19 CAR-T治疗的B细胞急性淋巴细胞白血病(ALL)患者中有46%存在严重CRS(≥3级);接受BCMA CAR-T治疗多发性骨髓瘤(MM)患者中有41%存在严重CRS(≥3级)。因此,有必要深入分析CRS的作用机制,以正确管理严重的免疫反应。

 

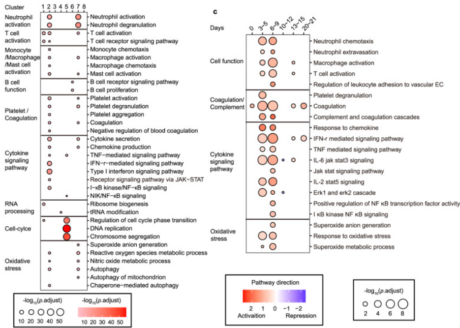
最近,上海交通大学医学院附属瑞金医院陈赛娟院士团队在《Nature Communications》上发表题为“Neutrophil activation and clonal CAR-T re-expansion underpinning cytokine release syndrome during ciltacabtagene autoleucel therapy in multiple myeloma”的论文,文中对26例接受Cilta-cel(由强生/南京传奇公司开发的靶向BCMA抗原的双表位CAR-T产品)治疗的的r/r MM患者的外周血(PB)血清细胞因子水平和循环免疫细胞转录组进行了纵向监测,以分析CRS的免疫动力学。CRS的严重程度可以顺利获得时间细胞因子分泌特征准确描述和潜在预测。研究结果表明,在明显的CRS之前有一个具有明显免疫变化的潜伏期,为CRS治疗干预给予了最佳窗口和潜在靶点,CAR-T再扩展需要密切的临床关注和实验室研究,以降低致死风险。

 

 

 

 

 

在Cilta-cel给药后30天内,所有患者均观察到CRS事件,中位发病时间为6天(范围1~10天)。在65.4%的病例中,发热是最早发生的事件,平均出现时间为6天。在其余34.6%的患者中,低血压、低氧血症或器官功能障碍在CRS爆发时早于发热出现。34.6%的患者为1~2级CRS,65.4%的患者为3级或以上。根据临床症状评估CRS分级,CRS分级的变化与Cilta-cel的循环动力学量一致。随着CRS的进展,CAR-T中的CD8:CD4比值也逐渐升高,并在第16~20天达到峰值。总结了CRS在症状、分级、管理和结局方面的个体治疗反应后,发现重度和轻度CRS患者的临床结局无显著差异,预示着临床预后与CRS分级无关。

 

 

 

 

为了更深入地分析CRS的开展,研究人员将患者21天内的临床炎症反应分为5个时段,包括基线(输注前)、潜伏期(第3~5天)、发热期(第6~9天)、急性加重期(第10~15天,AA)和消退期(第20~21天)。评估以上时间段的血清数据,绘制细胞因子谱的整体图景。与基线相比,炎症分子在发热后期显著上调,在急性加重期达到较高水平,其中IL-6、颗粒酶B、IL-10、G-CSF和CXCL10在峰值时飙升了50~100倍,这表明在第6天到第15天的时期内有强烈的炎症反应。顺利获得无监督聚类,鉴定出5个细胞因子簇(CCs),其中CC3、CC4和CC5与平均CRS等级呈正相关,而CC2呈负相关。值得注意的是,在与CRS严重程度呈正相关的细胞因子中,sIL-2Rα、sTNF RII(均属于CC4)和颗粒酶B(属于CC5)表现出最强的相关性。

 

 

 

 

此外,为了更好地分析免疫细胞活化级联反应的时间,研究人员还进行了基因集富集分析(GSEA),将每个时间点与基线进行比较。发现中性粒细胞在第3~5天(潜伏期)反应最强,而巨噬细胞和T细胞的免疫反应从潜伏期开始,并在第6~9天的发烧期强烈反应,表明中性粒细胞是引发炎症反应的先驱,而巨噬细胞和T淋巴细胞更多地参与随后的细胞因子级联反应。随着免疫细胞的反应,关键的炎症信号通路TNF、IL-6/JAK-STAT3、JAK/STAT、IL-2/STAT5和补体/凝血级联反应相应显著上调,而顺利获得基因集评分也得出了类似的结论。这些数据可以预测潜在靶点和使用信号阻滞剂的适当时间。

 

 

 

 

 

 

总之,本研究深入评估了CAR-T疗法相关CRS开展的生理过程和时机,加深了对细胞免疫疗法全身毒性的分析。Cilta-cel诱导的CRS的逐步过程描述了信号转导-细胞因子-呈递轴的动力学变化。一方面,炎症信号通路在细胞因子风暴前3~5天被激活,表明早在第3~5天就需要医者密切监测和护理,以降低因干预延迟而引起的无法控制的毒副作用;另一方面,IL-2/STAT5、IL-6/JAK-STAT3、TNF-α信号转导的过度激活表明了给药的潜在靶点,可以使用相应拮抗剂阻断严重的细胞因子风暴。

 

 

 

 

免责声明:深圳凯发K8致力于研究细胞与基因疗法,为有助于新兴技术,让更多人分析生物医药新开展。本文内容仅作信息研讨使用,本平台对文中内容、陈述、观点判断保持中立,不代表深圳凯发K8立场和观点。本文相关信息不得用作诊断或治疗,不能代替专业医学意见,本公众平台将不承担任何责任。以上声明内容的最终解释权归本公众平台所有,本声明将适用本平台所有时间分享的文章,谢谢合作!

版权说明:文章版权归深圳凯发K8所有,欢迎个人转发至朋友圈,媒体或组织在未经授权下,以任何形式转载到其他平台,将视为侵权。转载授权请在「深圳凯发K8」微信公众号回复“转载”,获取转载须知。

 

往期推荐  //

 

文献分享 | 增强CAR-T细胞干性并抵抗耗竭:肌苷代谢重编程

文献分享 | 抗宿主免疫排斥的现货型CAR-T细胞疗法

文献分享 | 成人外周血和脐带血来源CAR-NK细胞的比较

文献分享|同种异体CAR-NK细胞治疗肿瘤的安全性、有效性和决定因素:1/2期试验

关于深圳凯发K8

深圳凯发K8生物医药有限公司(下称:深圳凯发K8)是国内唯一一家可给予工业级逆转录病毒载体的细胞与基因治疗一站式解决方案服务商,由来自美国哈佛大学和加州大学圣迭戈分校等海归科学家联合创办,拥有国内首批掌握工业级逆转录病毒载体技术(PackRV-SS系统)的研发生产团队。深圳凯发K8已建成规范化,标准化,工业化生产GMP级逆转录病毒载体CAR-T等细胞产品管线,已在深圳、北京和中山三地建立产业联动,建成共计超万平符合国际GMP标准的生产车间及研发实验室。深圳凯发K8病毒载体管线,到细胞产品管线,再到IIT/IND/NDA辅助申报,再到行业内人才培养已建立成熟的全流程、一站式委托服务,建有逆转录病毒、慢病毒等多种病毒载体生产管线及CAR-T、CAR-NK、TCR-T等细胞生产管线。同时与审评检验组织、科研院所、医院和行业龙头企业深度合作,给予IIT、IND辅助申报服务。

深圳凯发K8是深圳市生物医药产业重大公共服务平台、深圳市重大项目、深圳市高新区开展专项计划创新平台成果产业化基地、“聚龙领军人才”D类高成长性企业、2024年度亚太区细胞与基因治疗行业之星“最佳技术突破奖”、第十二届中国创新创业大赛优秀企业奖、中国创交会创新创业大赛三等奖、细胞产业关键共性技术国家工程研究中心病毒载体共性技术研究平台、中国食品药品企业质量安全促进会副会长单位、深圳市医学研究专项资金依托单位、深圳市生物医药产教联盟副理事长单位、全国生物技术行业产教融合共同体常务理事单位、深圳市生物医药促进会理事单位、2022年度坪山区“十大创新平台”、科技型中小企业、创新型中小企业、深圳市坪山区大学生实习基地,是深圳市最新公布的“20+8”战略性新兴产业项目。

左右滑动可浏览更多图片

 

END

微信公众号

市场部:孙女士

细胞惠众生 基因创未来

全国统一服务热线

400-800-1266

 分析更多内容请登录  

www.crongke.com

 

微信公众号
扫一扫,关注我们最新消息扫一扫,关注我们最新消息
联系我们
400-800-1266

工作时间:周一至周五 9:00-18:00

联系人:赖女士

手机:13670105633

邮件:laijiaqi@crongke.com

地址:深圳市坪山区坑梓街道金沙社区荣田路1号海普瑞生物医药生态园

底部导航
深圳凯发K8生物医药有限公司是中国一家专注于细胞和基因治疗产业领域的一站式综合外包服务商,也是国内首批具备临床级逆病毒载体GMP工业化生产的CRO/CDMO公司。 深圳凯发K8是深圳市重大CRO/CDMO公共技术服务平台建设项目,也是深圳市最新公布的20+8战略性新兴产业项目。深圳凯发K8具有规范化,标准化,工业化生产GMP级CAR-T等细胞产品的能力,主要建有CAR-T、CAR-NK、CAR-M、γδT、TIL、TCR-T等细胞产品生产线,逆病毒、慢病毒、非病毒载体、AAV等多种病毒载体以及外泌体、基因工程抗体、细胞因子、溶瘤病毒、疫苗等药品生产的细胞原料产品生产线。
深圳凯发K8生物医药有限公司 版权所有 粤ICP备2024168379号 互联网药品信息服务资格证书:(粤)-非经营性-2022-0426  技术支持:友点软件